Hardware - Graphics

VGA Graphics Card

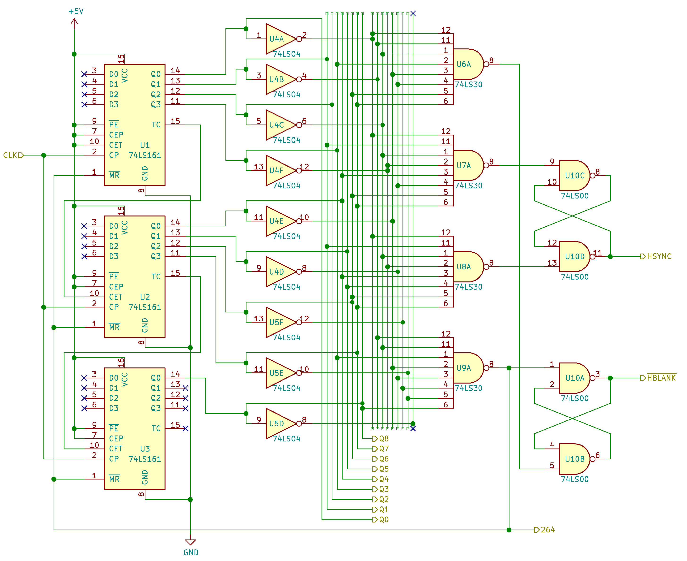
Discrete-logic graphics pipeline that generates VGA-compliant sync pulses and RGB output entirely from counters, flip-flops, and resistor DACs.

  • VGA Timing
  • Digital Logic
  • Signal Integrity
  • Hardware Prototyping
Resolution 640-480
Clock 25.175 MHz
Logic ICs 30+
VGA graphics card hardware
Final breadboard stack with sync generator and resistor DAC banks.

Signal Generation

Crafted horizontal and vertical sync pulses using cascaded counters, gating logic, and RC circuits to nail VGA timing tolerances.

Video Pipeline

Pixel data streams from ROM through a resistor ladder DAC, producing clean RGB levels for the monitor.

Debug Stories

  • Fought ringing + ghosting with better ground planes.
  • Calibrated clock drift without an oscilloscope.
  • Developed LED visualizers for sync signal states.

Next

Marrying the VGA card with the 6502 computer so the CPU can stream pixels straight to the display.

Questions?

Happy to chat about building hardware prototypes or collaborating on retro computing projects.